人工智能基础2-神经网络
[!NOTE] 参考说明
本笔记参考《深度学习入门:基于Python的理论和实现》
一.核心概念对比
感知机
- 优点: 理论上,感知机有潜力表示复杂的函数(计算机的本质就是复杂的逻辑门组合)。
- 缺点: 无法自动学习。确定合适的权重和偏置仍需人工完成(例如手动设计 AND/OR 门的参数)。
神经网络
- 目的: 解决感知机需要人工设定参数的问题。
- 核心性质: 能够自动地从数据中学习到合适的权重参数。
二. 从感知机到神经网络
2.1 神经网络的结构
典型的神经网络结构如下图所示:
层级划分:
- 输入层(第 0 层):接收原始数据。
- 中间层(第 1 层):也称为隐藏层,因为其神经元在输入和输出之间,肉眼不可见。
- 输出层(第 2 层):输出最终结果。
[!TIP] 关于层数的命名
图中有 3 列神经元,但通常称为 “2层网络” 或 “3层网络”。
本书约定:根据实质上拥有权重的层数(即箭头连接的层数)来命名。输入层到隐藏层(1组权重),隐藏层到输出层(1组权重),故称为 2层网络。
也有文献算上输入层称为3层网络。为了避免歧义,通常直接指明“拥有1个隐藏层”。
2.2 数学表达的转换
感知机的数学表达式:
在神经网络中,我们将上述公式改写为两步:
- 计算加权信号的总和:
- 使用函数
转换总和:
这里引入的
三. 激活函数
3.1 定义与作用
- 定义:将输入信号的总和转换为输出信号的函数。
- 作用:决定如何激活神经元(例如:输入达到多少才输出1,或者是输出一个连续的强度值)。
- 关键区别:
- 感知机:使用阶跃函数(Step Function)。
- 神经网络:使用Sigmoid、ReLU 等平滑变化的函数。
3.2 为什么必须是非线性函数?
[!WARNING] 线性函数的陷阱
神经网络的激活函数 必须 使用非线性函数。
原因:如果使用线性函数(如
),无论网络加深多少层,其本质仍然等同于单层线性变换。
例如:3层网络
,如果 ,则 ,这依然只是一个乘以常数的线性变换。 为了发挥多层网络的优势,必须引入非线性因素。
3.3 常见激活函数
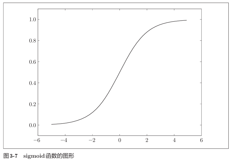
1) Sigmoid 函数
历史上最早被广泛使用的激活函数。
- 输出范围:
- 特点:平滑曲线,输出随输入连续变化。
2) 阶跃函数 (Step Function)
感知机使用的函数。
- 输出范围:
- 特点:在 0 处发生剧烈跳变。
3) ReLU (Rectified Linear Unit)
现代深度学习中最常用的函数。
- 输出范围:
- 特点:输入大于0时直接输出,小于等于0时输出0。计算简单高效。
四. 输出层的设计
输出层的激活函数
| 问题类型 | 描述 | 输出层激活函数 |
|---|---|---|
| 回归问题 | 预测连续数值 (如预测房价、体重) | 恒等函数 (Identity) |
| 分类问题 | 预测类别 (如识别数字、图像分类) | Softmax 函数 |
4.1 恒等函数
输入是什么,输出就是什么。
4.2 Softmax 函数 (分类问题)
1. 公式
用于将
符号说明:
:输出层第 个神经元的输出(即属于第 类的概率)。 :输入信号(第 个神经元的加权和,即 Softmax 处理前的值)。 :输出层神经元的总个数(即分类的总类别数)。 :自然常数(约等于 2.71828…),这里指指数函数 。 :归一化常数(分母),即所有输入信号的指数之和。它确保了所有 加起来等于 1。
2. 实现难点:溢出问题
指数函数 inf)。为了防止计算机计算溢出,需要进行改进:
符号说明:
:用于防止溢出的常数。为了数值稳定性,通常取输入信号中的最大值,即 。 - 原理:在指数函数中减去常数
(相当于分子分母同时除以 ),不会改变最终计算结果 的值,但能将指数运算的范围限制在较小的负数到 0 之间,从而避免溢出。
3. 特性与注意
- 概率性质:输出总和为 1.0 (
)。因此 可以被解释为“概率”(例如:图片是猫的概率是 0.8,是狗的概率是 0.2)。 - 单调性:因为指数函数
是单调递增函数,所以 Softmax 处理前后,各元素之间的大小关系(谁大谁小)保持不变。 - 推理阶段可省略:
- 在实际应用的推理(预测)阶段,因为只需要找出最大值代表的类别,而 Softmax 不改变最大值的位置,所以为了节省计算资源,通常会省略 Softmax 函数。
- 在神经网络的学习(训练)阶段,为了计算损失函数(Loss),Softmax 函数是必须的。
五. 手写数字识别 (MNIST)
为了验证神经网络的效果,我们使用著名的 MNIST 数据集 进行手写数字识别。这是一个经典的机器学习“Hello World”任务。
1) 数据集概况
- 内容:0 到 9 的手写数字图像。
- 数量:训练图像 60,000 张,测试图像 10,000 张。
- 格式:28 x 28 像素的灰度图像(单通道),每个像素值为 0~255。
- 输入数据:为了输入神经网络,我们将 28x28 的图像展平为长度为 784 的一维数组(
)。
2) 神经网络结构
在这个实战中,我们使用一个包含 2 个隐藏层的神经网络:
- 输入层:784 个神经元(对应图像像素)。
- 隐藏层 1:50 个神经元(人为设定)。
- 隐藏层 2:100 个神经元(人为设定)。
- 输出层:10 个神经元(对应数字 0-9 的分类)。
3) 预处理
为了提高识别精度和训练效率,我们通常对输入数据进行处理。
- 正规化:将像素值从 0~255 除以 255,使其范围变为 0.0~1.0。
- 白化:将数据分布转化为均值为0、方差为1的分布(本例暂不涉及,属于进阶处理)。
4) 推理代码示例
假设我们已经有了训练好的权重参数(保存在 sample_weight.pkl 中),推理过程如下:import sys, os
import numpy as np
import pickle # 用于读取二进制文件(这里用于读取保存好的权重参数)
from dataset.mnist import load_mnist # 导入书中提供的读取MNIST数据集的函数
from common.functions import sigmoid, softmax # 导入激活函数
def get_data():
"""
函数功能:获取测试数据
"""
# load_mnist 是书中自定义的函数,用于下载和加载数据
# normalize=True: 将图像像素值从 0~255 除以 255,缩放到 0.0~1.0 之间。
# 这叫“正规化”,有助于神经网络计算。
# flatten=True: 将 28x28 的二维图像数组“展平”为长度为 784 的一维数组。
# 因为我们的输入层有 784 个神经元。
# one_hot_label=False: 返回标签为数字本身(比如 7),而不是 One-Hot 编码(比如 [0,0,0,0,0,0,0,1,0,0])。
(x_train, t_train), (x_test, t_test) = load_mnist(normalize=True, flatten=True, one_hot_label=False)
# 因为我们现在是做“推理”(测试),不需要训练数据,所以只返回测试用的图像(x_test)和标签(t_test)
return x_test, t_test
def init_network():
"""
函数功能:初始化网络,即加载预先训练好的权重参数
"""
# sample_weight.pkl 是一个二进制文件,里面保存了已经训练好的权重(W)和偏置(b)
# 这个文件就像是神经网络“学到的知识”
with open("sample_weight.pkl", 'rb') as f:
network = pickle.load(f) # 使用 pickle 库加载字典类型的参数
return network
def predict(network, x):
"""
函数功能:前向传播(推理过程)
参数 network: 包含权重和偏置的字典
参数 x: 输入的一张图像数据(长度为784的数组)
"""
# 1. 从字典中提取各层的权重(W)和偏置(b)
# W1, W2, W3 是权重矩阵
# b1, b2, b3 是偏置数组
W1, W2, W3 = network['W1'], network['W2'], network['W3']
b1, b2, b3 = network['b1'], network['b2'], network['b3']
# 2. 第1层运算(输入层 -> 第1隐藏层)
# np.dot 是矩阵乘法(点积),将输入信号 x 与权重 W1 相乘
# 加上偏置 b1 后,经过 sigmoid 激活函数处理
a1 = np.dot(x, W1) + b1
z1 = sigmoid(a1)
# 3. 第2层运算(第1隐藏层 -> 第2隐藏层)
# 使用上一层的输出 z1 作为输入
a2 = np.dot(z1, W2) + b2
z2 = sigmoid(a2)
# 4. 第3层运算(第2隐藏层 -> 输出层)
# 也就是最后一层,输出结果
a3 = np.dot(z2, W3) + b3
# 5. 输出层处理
# 使用 softmax 函数将输出转化为概率分布(例如:是0的概率是多少,是1的概率是多少...)
y = softmax(a3)
return y
# --- 主程序开始 ---
# 1. 获取测试数据
# x 是图像数据,t 是对应的正确标签(Truth)
x, t = get_data()
# 2. 初始化网络(加载权重)
network = init_network()
accuracy_cnt = 0 # 用于记录预测正确的次数
# 3. 循环处理每一张图片
# len(x) 是测试图片的数量(通常是 10000 张)
for i in range(len(x)):
# 对第 i 张图片进行推理,得到预测结果 y
# y 是一个包含 10 个概率值的数组,例如 [0.01, 0.0, 0.9, ...]
y = predict(network, x[i])
# np.argmax(y) 获取 y 数组中数值最大的元素的索引
# 比如 y 中第 7 个元素概率最高,p 就等于 7。这代表模型认为这张图是 7。
p = np.argmax(y)
# 将模型的预测结果 p 与 真实标签 t[i] 进行对比
if p == t[i]:
accuracy_cnt += 1 # 如果预测正确,计数器加 1
# 4. 计算并打印准确率
# 准确率 = 预测正确的次数 / 总图片数
# float() 是为了执行浮点数除法,保留小数
print("Accuracy:" + str(float(accuracy_cnt) / len(x)))
六. 批处理
1) 批处理相关知识
在上面的代码中,我们是用 for 循环一张一张处理图片的。
- 问题:处理速度慢,无法充分利用数值计算库(NumPy)对大型数组运算的优化。
- 解决:一次性打包处理多张图片(例如 100 张),这个“包”称为 Batch。
1.概念与定义
- 定义:这种打包式输入的输入数据称为批 (Batch)。
- 形象理解:如果把单张图像数据比作一张纸币,批处理就像是把纸币扎成一捆来进行处理。
2.核心优势
- 速度提升:批处理对计算机运算非常有百利而无一害,可以大幅缩短每张图像的处理时间。
3.原理:为什么批处理更快?
批处理之所以能加速,主要归功于以下两点计算机底层机制:
- 数值计算库的优化: 大多数处理数值计算的库(如 NumPy)都针对大型数组运算进行了专门的最优化。一次计算一个大的矩阵,比分多次计算小的矩阵效率更高。
- 缓解数据传输瓶颈: 在神经网络运算中,数据的传输(读取)往往是瓶颈。
- 减轻总线负荷:批处理可以减轻数据总线的负荷。
- 提高计算占比:严格来说,批处理让计算机减少了花在“读入数据”上的比例,将更多的时间用在纯粹的“计算”上。
2) 形状的变化
假设 Batch Size 为 100:
- 输入 X:从
(784,)变为(100, 784)。 - 输出 Y:从
(10,)变为(100, 10)。
3) 批处理代码实现
batch_size = 100 # 批数量 |






